Door de energietransitie ontstaan nieuwe kansen en nieuwe risico’s. Met het gebruik van Energie Opslag Systemen (EOS) kunnen we energie opslaan en later gebruiken. EOS is een mooie, duurzame ontwikkeling, maar levert ook nieuwe en vooral andere (brand)veiligheidsvraagstukken op.
Verzekeraars zijn voor verduurzaming van de samenleving en dragen hieraan bij door verzekeringsoplossingen te bieden. Voor de verzekeringsbranche en alle andere relevante partijen is het immers van belang om in een vroeg stadium zicht te krijgen op de ontwikkelingen, de belangrijkste veiligheidsrisico’s en de technische aspecten, uiteraard voor zover deze nu bekend zijn.
Deze brochure is geschreven voor en door (beleidsmakers, risicodeskundigen, acceptanten en schade-experts werkzaam voor) verzekeraars. Doel is om kennis en inzicht te verschaffen over Energie Opslag Systemen en de ontwikkelingen. Verzekeraars kunnen deze kennis in eigen huis gebruiken bij hun (acceptatie)beleid en de verzekerbaarheid van deze systemen bevorderen. Uiteraard staat het ook andere partijen vrij om de informatie te gebruiken. De inhoud is ontleend aan verschillende bronnen en is gebaseerd op huidige kennis en praktijkervaringen van verzekeraars. Doel van deze brochure is om kennis en inzicht over EOS te verschaffen.
De brochure is informatief, maar niet uitputtend en komt niet in de plaats van geldende normen en wet- en regelgeving. Het is een dynamisch document dat steeds wordt geëvalueerd en aangepast aan de (technische) ontwikkelingen en de dan geldende wet- en regelgeving.
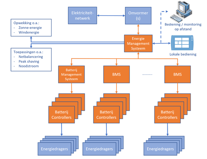
Over het algemeen bestaat elk EOS uit meerdere batterijracks, welke op zich uit meerdere batterijmodules bestaan. Een module is een samenstelling van meerdere batterijcellen. Een voorbeeld van de opbouw van een typisch EOS is in Figuur 1 weergegeven. Deze bevat een samenstelling van batterijcellen, -modules, en -racks.

Figuur 1: Rapport Royal Haskoning DHV "Energie opslagsystemen - Handreiking voor verzekeraars" 2024
Een typische EOS-installatie bestaat uit één of meerdere EOS-en in combinatie met andere installaties met als functie het ondersteunen van de energieopslag en het laadproces, zoals omvormers, trafo’s, controle en bedieningsapparatuur (Figuur 1-2). In sommige gevallen bevindt een aantal van die installaties zich ook in het EOS
De basis waarin elektrische energie wordt opgeslagen is een lithium-ion cel. De cel bestaat uit een min- en pluspool met daartussen het elektrolyt. Elektrolyt is een materiaal dat ionen goed geleid. Een membraam, de ‘separator’ voorkomt dat de plus- en min pool elkaar raken, wat (kort)sluiting zou veroorzaken met een thermal runaway tot gevolg. Het lithium-ion verplaatst zich binnen de cel tussen de polen en veroorzaakt een chemische energie. Elektronen verplaatsen zich buiten de batterij en zorgen voor elektrische energie.
Bij het opladen van de cel wordt het proces omgekeerd.

Figuur 2 Afbeelding van Mirjam van Helvoirt (Achmea)
In een module zijn meerdere cellen samengevoegd. De module zit in een unit en kan meestal in zijn geheel eruit gehaald worden. Door het samenvoegen van de cellen wordt de spanning hoger en lopen er meer stromen. In een module is vaak bewaking aangebracht op spanning , stroom en temperatuur.
In de unit zitten meerdere modules. De unit, ook wel batterij-rack genoemd, wordt aangestuurd door een batterij-controller die het laden en ontladen regelt.
De gehele installatie omvat meerdere units inclusief een batterij management systeem en eventueel klimaatbeheersing en vermogens elektronica.
Het batterijmanagement regelt het laden en ontladen binnen de EOS. Daarnaast zitten hierin veiligheden en besturing van het systeem’. Daarnaast het tot doel de levensduur te optimaliseren.
Het BMS kan ook individuele cellen balanceren. Hiermee worden verschillen in ladingsniveaus gelijk getrokken. Hiermee wordt “cell drift” voorkomen zodat bepaalde cellen niet steeds te ver ontladen of overladen worden. Bij passief balanceren word de overtollige energie via een weerstand omgezet in warmte. Dit tot alle cellen de gelijke spanning hebben. Bij actief balanceren wordt de spanning van de te hoge cel over gedragen naar de cel met een lagere spanning. Hierdoor gaat de energie niet verloren.

De energiehuishouding van de locatie wordt geregeld met het Energie Management Systeem. Hiermee wordt bepaald of er energie wordt geïmporteerd of geëxporteerd. Vaak is dit gekoppeld aan sturingsboxen die informatie uit de energiemarkten halen.
De energiedragers worden gevoed met gelijkspanning. Om de wisselspanning vanuit het net om te zetten zijn er omvormers nodig van wissel- naar gelijkspanning. Bij zonnestroominstallaties, welke ook gelijkspanning produceren, kunnen omvormers gecombineerd worden uitgevoerd waarbij de gelijkstroom van de zonnepanelen omgezet wordt naar wisselstroom en ook de gelijkstroom naar de energieopslag.
Energieopslag is temperatuur gevoelig. Er zijn energieverliezen welke warmte veroorzaken en bij een te koude omgeving neemt de opslag capaciteit af. Om deze redenen wordt klimaatbeheersing vaak toegepast.

Voor een stabiel en duurzaam energienet zijn Energie Opslag Systemen (EOS) cruciaal. Ze maken het mogelijk om energie efficiënt op te slaan en op het juiste moment te gebruiken. Tegelijkertijd brengen deze systemen diverse risico’s met zich mee, zoals brandgevaar, technische storingen en milieueffecten. Hieronder wordt een overzicht weergegeven van de belangrijkste risico’s en aandachtspunten bij het gebruik van EOS, risico's welke ook gelden voor de thuisbatterijen en opslagplaatsen van losse accu's.
Afhankelijk van de typical (inpandig EOS, mobiel EOS, energieopslagpark, zelfstandig EOS in container) en de energie-inhoud (kWh) kan onderstaande wel of niet (gedeeltelijk) van toepassing zijn.
- Stel instructies op hoe moet worden gehandeld en wie moet worden gealarmeerd bij een calamiteit (zie bijlage A voor een voorbeeld noodplan).
- Informeer gezinsleden, personeel en eventueel BHV’ers hierover.
Een energie opslag systeem (EOS) is veel meer dan een batterij en een omvormer, het is geen passief systeem maar een actief systeem welke middels diverse systemen/software laadt en ontlaadt. Doorgaans kunnen organisaties als leveranciers, netbeheerders, energieleveranciers op afstand het systeem monitoren. Het is dus belangrijk om je te realiseren dat je verbonden bent met veel systemen van derden. Onderstaand een voorbeeld:
| Systeem | Verbonden met internet | Protocol/Interface | Functie |
| BMS, Batterij Management Systeem | Nee (lokaal) | CAN/RS485 | Beveiliging batterij |
| EMS, Energie Management Systeem | Ja | TCP/IP, MQTT, REST API | Marktcommunicatie, laadschema's |
| SCADA, Toegankelijkheid vanuit leverancier | Ja | Modbus TCP, OCP UA | Monitoring en controle |
| Branddetectiecentrale | Ja/Nee | BACnet, API | Alarmmeldingen |
| IT-beheerplatform | Ja | HTTPS/VPN | Firmware-updates, logging |
Aan een op een netwerk aangesloten systeem hangen risico’s. Zoals in bovenstaand overzicht te zien is, heeft een EOS veel systemen welke met het internet verbonden zijn. Dit ter communicatie met de energiemarkt, ter monitoring vanuit bijvoorbeeld de leverancier(s), of ter update van de software maar ook de brandmeldinstallatie. Al met al geven deze verbindingen risico’s tot toegang tot het EOS. Daarnaast kan een EOS ook weer in verbinding staan met gebouwbeheersystemen, zonnestroom installaties, laadpalen enz. Dus via het EOS zijn mogelijk nog veel meer systemen bereikbaar voor onbevoegden.
Het is dus zaak dat je je verdiept in hoe de datastromen lopen binnen de organisatie om zo achter kwetsbaarheden te komen in de Informatietechnologie (IT) of Operationele Technologie (OT). Je wilt immers niet dat een hacker jouw systeem beheert of via jouw EOS op de server van je bedrijf terechtkomt.
Cybersecurity
Organisatie
Externe hack ondanks firewalls is niet volledig uit te sluiten. Wel kan het risico sterk gereduceerd worden door:
Het onderwerp Cybersecurity wordt voor EOS steeds belangrijker. Recent heeft de EU Cybersecurityrichtlijn (CRA) aangenomen die ook in Nederland zal worden geïmplementeerd. Dit is het Cyber Resilience Act en deze richtlijn sluit aan op de NIS2. Een PEN test laten uitvoeren en zorgen dat uw systeem minimaal voldoet aan de Europese CRA richtlijn tijdens de levensduur kan verstandig zijn.
Brandpropagatie in een EOS is het verspreiden van een brand in het systeem. Zoals eerder besproken zijn er energiedragers aanwezig, te weten de batterijcellen. In een batterijmodule zitten meerdere cellen, in een rack zitten meerdere modules en in het systeem zitten weer diverse racks. Eén van de risico’s is dat een batterij onstabiel wordt, met als gevolg een thermische runaway. Dit houdt in dat de cel temperaturen kunnen oplopen tot boven de 550 graden Celsius. Bij het oplopen van de temperaturen ontsnappen er diverse brandbare gassen uit de cel, waaronder het explosieve waterstofgas (H2).
Je wilt voorkomen dat er een domino effect ontstaat binnen de module, oftewel dat de ene cel de andere cel opwarmt en dat deze ook onstabiel wordt. Je wilt dus propagatie/brand uitbreiding beperken tot de cel of in ieder geval binnen de module houden. Om dit risico inzichtelijk te maken zijn er brandpropagatietesten.
Systemen die een dergelijke brandpropagatie test niet doorstaan hebben dus het risico van een snelle interne brandverspreiding, oftewel de cellen steken elkaar allemaal aan.
In de markt zijn er momenteel vier hoofdgroepen:
De IEC methode is een internationale veiligheidsnorm. De UL methode is een omschreven testmethode, het gehele systeem kan dan worden getest in een UL laboratorium. De UL test op vier niveaus (cel, module, unit en installation level). Het kan zijn dat een installatie enkel het cel of module level haalt, dan is de systeemtest onhaalbaar of niet getest. Vraag altijd om het resultaat van de test om het op waarde te kunnen inschatten. Fail is namelijk ook een resultaat. Deel certificaten hebben weinig waarde en zijn dus geen installation level test.
In de PGS 37-1 wordt er waarde toegekend aan de IEC en UL methodes. Zo mogen systemen dichter op elkaar gezet worden, de wateraansluiting voor de brandweer is niet meer verplicht en zo zijn er nog een aantal maatregelen welke achterwegen kunnen blijven.
De UL methode en de IEC norm hebben dus zeker toegevoegde waarde wat betreffende de (brand)veiligheid. Je kunt ze echter niet met elkaar vergelijken. Je kunt uiteraard wel een systeem ontwerpen conform de IEC 62933-5-2 en dan het systeem laten testen conform de UL9540A. Het systeem dat beide labels draagt heeft een verhoogde veiligheid ten opzichte van de vier bovengenoemde hoofdgroepen.
Valkuilen zijn er ook bij de UL methode waar je je over kunt buigen, zo wordt er geen ontstekingsbron bij de uittredende schadelijke en brandbare gassen gehouden, terwijl die er in de werkelijkheid wel kunnen zijn. De uittredende brandbare gassen hebben al snel het onderste volume procent gehaald om een explosief mengsel te vormen in atmosferische omstandigheden (LEL/LFL ca 5 - 6%). Er zijn ontstekingsbronnen genoeg te bedenken binnen het EOS met een minimale ontstekingsenergie. Een van de uittredende brandbare gassen is waterstofgas (gasgroep IIC) met ontstekingstemperatuur van 560 graden Celsius. Testen van batterij leveranciers laten temperaturen van cellen zien van 552 graden Celsius, dus er is geen ruime veiligheidsmarge. De apparatuur binnen de behuizing voldoet niet aan een bepaalde apparatencategorie voor gasgroep IIC.
Dus het ontsteken van brandbare uitventende gassen is onderbelicht in de test/ norm. Een hoog geventileerde opstelling van het systeem heeft dus verreweg de voorkeur. Dit heeft ook de aandacht in de UL 9540A update van 2025. Bij deze UL test wordt wel het brandbare uittredende gas opgevangen in een bol en vervolgens tot explosie gebracht om de Pmax waarde te bepalen. Een Pmax van 9.98 Bar is niet uitzonderlijk, deze drukgolf kan tot grote schade leiden aan de omhulling van het gas zijnde de behuizing of anderzijds het gebouw bij een eventuele binnen opstelling.
Verdiep je in de test en/ of norm voordat je preventie maatregelen wilt afzwakken is het advies.
Zie ook PGS 37-1:2023 versie 1.0 (DECEMBER 2023) (publicatiereeksgevaarlijkestoffen.nl)
Een actueel noodplan (zie bijlage E in de PGS 37.1 voor een voorbeeld) hoe te handelen bij incidenten is opgesteld. De installatieverantwoordelijke is verantwoordelijk voor het actueel houden en verspreiden van het noodplan.
Het noodplan is gericht op het beperken en beheersen van calamiteiten, ongevallen en het beschermen van werknemers en de leefomgeving. Dit noodplan moet voorhanden zijn bij de installatieverantwoordelijke partij en beheerder van het EOS en de hulpdiensten.
Dit noodplan bevat ten minste:
Toelichting: Stem, in geval van bemande locaties, het noodplan af op het interne noodplan (bedrijfshulpverlening, ontruiming, opleiding werknemers, enz.) en toets het noodplan ten minste elke drie jaar en werk zo nodig bij.